豊島区・池袋で税理士をお探しなら、無料相談!安い!若い!

豊島区・池袋の岡本池袋税理士事務所

〒171-0022 東京都豊島区南池袋三丁目16番8号 KINDAI 6ビル4階
          
JR池袋駅から徒歩5分

営業時間
9:00〜17:30
休業日:土曜・日曜・祝日

池袋・豊島区の岡本池袋税理士事務所 

03-6914-2357

岡本税理士が税務調査で強いポイント

 前ページ「税務調査に関するお問い合わせからの流れ」にて、税務調査に関する一連の流れを簡単にご説明させて頂きましたが、ここでは、岡本税理士事務所が他の一般的な税理士事務所と比較して、特に税務調査において強いポイントをご紹介します。

(1)お客様の状況を詳細に把握

 まずは、お客様の状況を詳細に把握することが大切です。
 いつからご商売を始められたのか、どのようなご商売をされているのか、売上の規模、現金やカード・振込売上の割合、従業員の数と毎月の給与額、雇用契約、利益額、お通帳や領収書等の保管状況等について詳しくお尋ねします。

 


 お客様のご状況を詳細に把握することにより、立ち会い税務調査において税務署に指摘されそうなポイントを想定することができます。

(2)立ち会い税務調査で指摘されそうなポイントの確認と対策

 上の(1)の結果、立ち会い税務調査において指摘されそうなポイントを想定することができました。そうすると、その対策を考えることができます。

 


 岡本税理士事務所では、立ち会い税務調査において指摘されそうなポイントとその対策について、お客様と予め簡便的に電話やメールにて打合せを行った後、過去の判例や基本通達を調べ資料を作成し、お客様と事前に立ち会い税務調査の打合せを対面で行います。
 
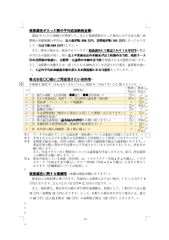
以下は、実際に税務調査前におけるお客様との打ち合わせ時に使用した資料になります。

(3)お客様と「立ち会い税務調査」前の対面での打合せ

 立ち会い税務調査の前に、岡本税理士事務所にて代表税理士の岡本とお客様とで打合せをします。
 この時に、立ち会い税務調査にて指摘されそうなポイントとその対策について綿密に打合せをします。また、指摘された場合に追加でお支払いする税金についてもお伝えします。

 


 この対面での打合せは、とても重要です。
 この打合せを行うかどうかで、納付すべき税金の額は大きく変化します。納付するべき税金の想定が約3億円の案件が、約8,000万円で落ち着いたこともあります。

(4)「立ち会い税務調査」時の同席と立ち振る舞い

 岡本税理士事務所では、代表税理士の岡本自身も立ち会い税務調査に同席します。
 また、お客様はご多忙であることが多いため、できる限り立ち会い税務調査において同席する時間を少なくできるように予め税務署等と交渉します。
 立ち会い税務調査においてお客様がご同席できない時間におきましても、可能な限り岡本税理士事務所とお客様との間では連絡が取れるような体制を取ります。

 


 お客様がご同席頂ける時間・頂けない時間に関わらず、立ち会い税務調査は岡本税理士事務所にお任せ下さい。

(5)立ち会い税務調査後の国税局・税務署との交渉

 立ち会い税務調査後に、岡本税理士事務所と税務署の間にて、最も重要な交渉が行われます。

 


 過去の判例や基本通達を把握した上で、税務署に対して提出すべき資料や反論すべきポイント、認めるポイント等の交渉が最重要になります。

お問い合わせフォーム
(豊島区池袋の岡本池袋税理士事務所)

以下のフォームに必要事項をご記入の上、「送信する」ボタンをクリックしてください。

必須

(例:山田太郎)

(例:090-1234-5678)

必須

(例:example@example.com)

必須

テキストを入力してください

※次の画面が出るまで、4〜5秒かかりますので、
続けて2回押さないようにお願いいたします。

送信がうまくいかない場合は、上記内容をご確認のうえ、メールにてご連絡ください。
送信先アドレス:okamotomasashi@kaigyousien.jp

代表税理士の岡本は、毎年市販の確定申告本を監修しています。

豊島区・池袋にて会社の設立をお考えになっている方に、会社設立のサポートを行っております。

東京にお住まいで、確定申告の作成を税理士にご依頼される方向けの専門サイトになります。

東京で創業融資をお考えの方に対して、創業融資のサポートを行っております。

輸出業で消費税の還付をご希望の方に対するサポートをご提供しています。

集客にお困りの開業税理士事務所様向けの集客サポート。

経営相談に強い税理士をお探しなら、岡本税理士。

山梨県富士河口町にてに開業と税務調査に強い税理士をお探しなら、渡辺税理士。

文京区にて税理士をお探しなら、木戸税理士。